首页
总会概况
总会简介
组织网络
理事会
监事
捐赠方式
新闻公告
- 新闻动态
- 公告栏
- 业务研究
- 爱心捐助
信息公开
- 捐赠公示
- 往年捐赠公示
- 年检报告
- 审计报告
项目捐赠
慈善榜样
- 个人慈善榜
- 企业慈善榜
- 社会团体慈善榜
政策法规
联系我们
首页
总会概况
总会简介
组织网络
理事会
监事
捐赠方式
新闻公告
新闻动态
公告栏
业务研究
爱心捐助
信息公开
- 捐赠公示
- 往年捐赠公示
- 年检报告
- 审计报告
项目捐赠
慈善榜样
个人慈善榜
企业慈善榜
社会团体慈善榜
政策法规
联系我们
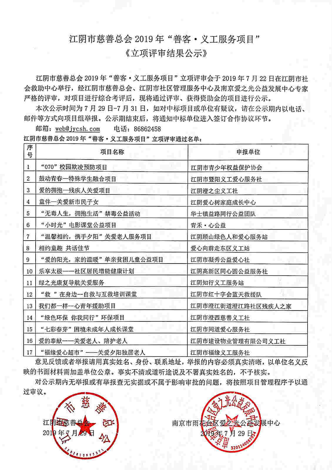
2019年江阴市慈善总会“善客·义工服务项目”立项评审结果公示
【时间】:2019-07-29 【阅读】:
2398
次 【发布】:江阴市慈善总会
上一条:
关于参评第五届“江苏慈善奖”拟推荐名单公示
下一条:
2019年江阴市“善客·义工服务项目”申报工作正式启动
0510-86021809
关注官方微信